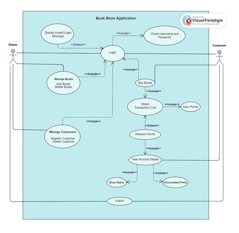
Bookstore Management Application



Implemented a JavaFX bookstore management system...
- Customer + owner dashboards
- Dynamic discount system
- Authentication and role-based access
- State + Observer design patterns
Java, JavaFX, UML, Design Patterns
Implemented a JavaFX bookstore management system...